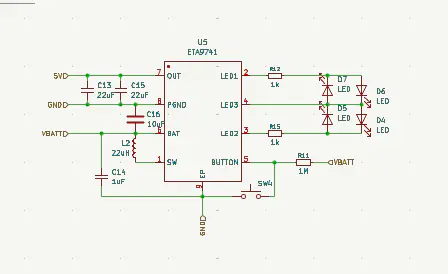
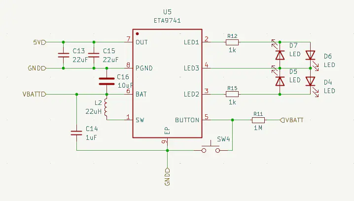
对于一些经常用到的,电路大同小异的原理图的绘制,我们可以使用层次原理图,把如下图的电路变成这样:


这样,主原理图中就可以更简洁的表示这个功能。
在 KiCad 的右侧,选择这个工具来创建层次原理图:

接着在主原理图中拉出一个框,用于代表这个层次原理图。KiCad 会询问你对这个层次原理图的命名等,按自己喜好命名即可。我个人喜欢给 Sheetname 按大写驼峰命名,Sheetfile 按小写下划线命名。

接着双击这个新建的块块就能进入子原理图。

把电路粘贴过来,并且删除原本的网络符号,在右侧工具栏再次加入层次标签

这些标签是用于连接原理图内部和外部的桥梁。把原本的网络符号全部替换为层次标签后从左侧回到主原理图。

在主原理图中选择同步图纸引脚即可

选中子原理图中存在,主原理图中不存在的引脚,点击下方添加即可

接下来就OK了:

连接好原本的网络就可以使用了。
不过在重新同步PCB的时候可能会导致这些元件需要重新布线!